Technická specifikace:
| Značka: | VERMONA | Poznámky |
| Typ: | Vermona Synthesizer | výroba 1982-1989 |
| Počet kláves: | 44 | |
| Rozsah: | 3,5 oktáv (F – C“‘) | možnost rozdělení na 2 sekce |
| Dynamika: | ne | |
| Syntéza: | analogová subtraktivní | monofonní |
| Oscilátory: | 2 x VCO oktávový rozsah 32′, 16′, 8′, 4′, 2′ / 1 x LFO, Noise | LFO s rychlostí, modulací VCF a zpožděním |
| Filtr a obálka: | VCF (24 dB/okt), VCA (ADSR) | Brilliance, CutOff, Resonance, Contour |
| Presety: | 5 x VCF, 5 x VCA | VCA – Attack, Decay, Sustain, Release |
| Polyfonie: | 1 hlas | |
| Multitimbrál: | ne | |
| Midi: | ne | |
| Paměť: | ne | k dispozici přednastavení ale bez Patch |
| Ovladač: | pitch bend, vibrato | |
| Tvar vlny: | volba: puls, čtverec, pila, šum + 1 | |
| Vstupy: | 1x Jack | volume pedál |
| Výstupy: | 1x Jack (mono), 1x DIN 45327 – 5 pin | DIN pro sluchátka |
| Napájení: | 110/127/220 V, 50 Hz | |
| Příkon: | 10 W | |
| Rozměry: | 900 x 290 x 170 mm | |
| Hmotnost: | 9,5 kg | |
| Výrobce: | VEB Klingenthaler Harmonikawerke |
Klingenthal, NDR |
| Příslušenství: | kufr, stojan, pedál, síťový kabel | |
| Dokumentace: | návod na obsluhu a servisní manuál |
dostupné na webu |

V roce 1949 byla v NDR založena společnost VEB Klingenthaler Harmonikawerke, která se v době železné opony ve stala předním výrobcem akordeonů ve východním Německu. V roce 1964 se VEB Vermona stala pobočkou společnosti VEB Klingenthaler Harmonikawerke vyrábějící elektrické varhany a klavíry. První logo značky se na nástrojích Vermona (elektrické varhany ET 6) objevilo až v roce 1972.
Pravděpodobně nejznámější syntezátor z NDR Vermona Synthetizer byl vyvinut na počátku 80. let. Za vývoj se zasloužil konstruktér Bernd Haller, jehož návrh na stavbu analogového monofonního syntezátoru byl zpočátku odmítnut. Nicméně poté, co Haller začal vyrábět podobné syntezátory doma a poptávka rostla, dostal nabídku ke stavbě nástroje. Vývoj byl inspirován populárním syntezátorem Minimoog (výroba 1970-1981) od společnosti Moog Music.
Rozdíly, které je třeba zmínit oproti modelu Minimoog a dalších mono syntezátorů, je například pět předvoleb pro obálky VCA a filtrů, které lze vybrat pomocí přepínačů.To je poněkud neobvyklé, protože předvolby analogových syntezátorů umožňovaly pouze digitální ovladače a týkaly se celého nastavení syntezátoru, nikoli jediného parametru. Dalším rozdílem oproti Minimoogu je způsob, jakým se mění oktáva oscilátorů. Zatímco Minimoog používal otočné spínače, u Vermony se vybírá pomocí tlačítek. To má tu výhodu, že oktávu lze měnit přímo přes několik úrovní. U Minimoogu například nebylo možné přejít z úrovně 4 na úroveň 16 bez krátké aktivace úrovně 8.
I když syntezátor jasně vycházel z Minimoogu, stále měl některé tvůrčí zvláštnosti v provozu a zvuku, což z Vermony dělá vyhledávaný nástroj i dnes. V té době však synth přišel na trh příliš pozdě z technického a souvisejícího ekonomického hlediska. Kvůli pětiletému hospodářskému plánování komunistického vedení země, byl synthesizer představen až v roce 1983, přestože jeho výroba začala již v roce 1982. Pro srovnání, Minimoog přišel na trh v roce 1970 a výroba byla ukončena v roce 1981. Důvodem byl nástup digitálně řízených analogových syntezátorů, jako je Yamaha DX-7, které byly v té době vyhledávanější než dnes známé analogové syntezátory kvůli jejich novému zvuku. Pro hudebníky v NDR to v dané době byla jediná možnost koupě syntezátoru. Zatímco Vermona Synthesizer stál 4.350 východních marek, za digitální syntezátor Yamaha DX-7, což byl sen mnoha hudebníků v NDR, bylo třeba zaplatit kolem 20.000 východních marek.
Legendární analogový syntezátor Vermona Synthesizer byl monofonní analogový nástroj složený ze dvou VCO. Měl také všechny základní možnosti editace zvuku a obsahoval analogový 4pólový filtr se 4 ovládacími parametry (Brilliance, CutOff, Resonance, Contour), jeden LFO pro modulaci sekce filtru a oscilátoru a zesilovač se standardním ADSR. K dispozici byla přednastavená nastavení pro VCF a VCA i režim ručního zadávání nastavení, ale v té době nástroj neuměl ukládat nastavení patchů kvůli nedostatku paměti; neměl implementaci MIDI*) a CV/Gate. Nástroj zněl jako každý jiný klasický analogový produkující velmi pěkné basové zvuky a trochu méně přesvědčivé smyčce. Nebyl zde arpeggiator ani sekvencer, ani multitimbralita. K dispozici byly efekty Glide a Vibrato. Přesto atraktivní a přesné uspořádání předního panelu, vintage dřevěné bočnice a autentický analogový zvuk působily docela dobrým dojmem.
Právě na klávesách syntezátoru Vermona se zrodily první akordy slavného Majora Toma od Petera Schillinga a právě v pouzdře syntezátoru Vermona měl David Bowie svůj kokain, když jel do Berlína bourat zeď. Za celou dobu výroby 1982-1989 bylo zhotoveno cca 1.000 ks tohoto nástroje, z toho cca 70 % bylo exportováno do zemí tehdejšího Sovětského svazu (Rusko). Zajímavé je, že poptávka po analogových syntezátorech, zejména těch ze 70. a 80. let, opět prudce vzrostla a tyto nástroje se stávají sběratelskou záležitostí.
*) MIDI rozšíření nabízí česká společnost CHD Elektroservis (v odkazech)
Ovládání:
- 2 VCO s přepínačem po 1 oktávě (32′,16′,8′,4′,2′, kombinovatelné)
- Ovladač: nožní pedál, 2 kolečka: pitch bend, vibrato
- Otočné ovládání: VCF sekce – Brilliance, CutOff, Resonance, Contour
- Otočné ovládání: LFO sekce – Speed, VCF modulace
- Otočné ovládání: VCA sekce – Attack, Decay, Sustain, Release
- Otočné ovládání: Sekce Tune – Detune oscilátorů, Master tune, Fine tune(VCO2), GlideSpeed
- Knoflíky: Volba tvaru vlny (Pulse, Square, Sawtooth, + 1 Noise)
- Knoflíky: Glide on/off, LFO Delay on/off
- Preset: 5 pro VCF + 1 manuální; 5 pro VCA + 1 manuální
Můj synťák:
Soubory ke stažení:
- Vermona Synthesizer (1982) DE Manual (PDF) (staženo 951× )
- Vermona Synthesizer (1982) PRESETS Registrier-Tabellen ML (PDF) (staženo 846× )
- Vermona Synthesizer (1982) PRESETS Registrier-Tabellen DE (PDF) (staženo 992× )
- Vermona Synthesizer (1982) DE Service manual (PDF) (staženo 838× )
- Vermona Synthesizer (1982) Schematic ver. A109 (PDF) (staženo 1025× )
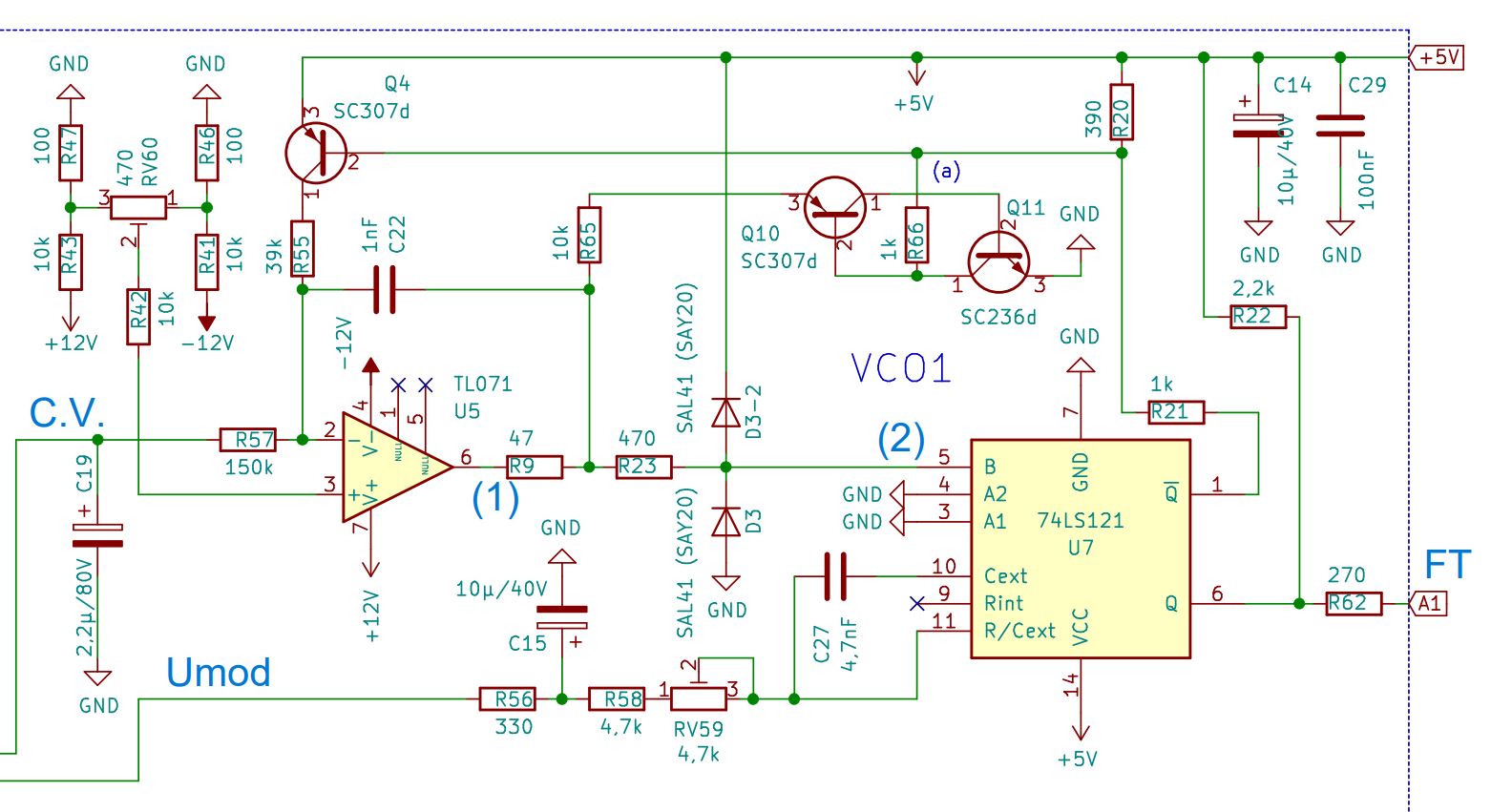
- Vermona Synthesizer (1982) Diagram VCO1(PDF) (staženo 748× )
- Vermona Synthesizer Board Diagrams (staženo 821× )
- VERMONA Synthesizer (odkazy) 🔗
- Recenze blogera a sběratele elektronických a elektrofonických klávesových nástrojů (nejen) československé výroby
- Test a recenze - Jiří Křivka, 7. 5. 2010
- Osobní pocity a popis včetně instaklovaného MIDI na německém webu AMAZONA.de
- Článek z archivu německého webu KEYBOARDS.de
- VS-MIDI je MIDI sada pro Vermona Synthesizer. Řídí obvody VCO, VCF, VCA a EG syntetizéru Vermona.
- Osobní stránky s návrhy výkresů plošných spojů Vermona Synthesizer a popis eletro součástek a odlišností
- Odpověď na otázky a poskytnuté rady k renovaci Vermona Synthesizer
- Osobní stránky popisují úskalí renovace VERMONA Synthesizer









































